潜没电机设计制造专家-王灵沼

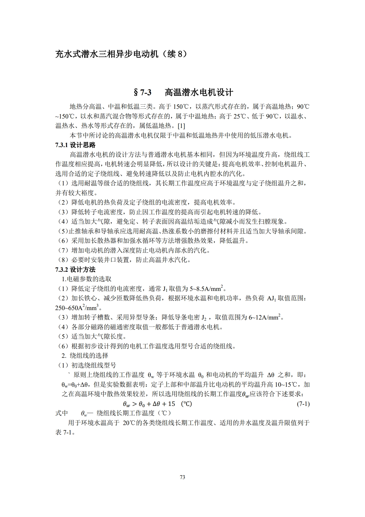
充水式潜水三相异步电动机(续8)

时间:2025-11-17   作者:admin   分类:   浏览:143   编辑   评论:0
时间:2025-11-17   分类:    浏览:143  
page1_1.jpgpage2_1.jpgpage3_1.jpgpage4_1.jpgpage5_1.jpgpage6_1.jpgpage7_1.jpgpage8_1.jpg

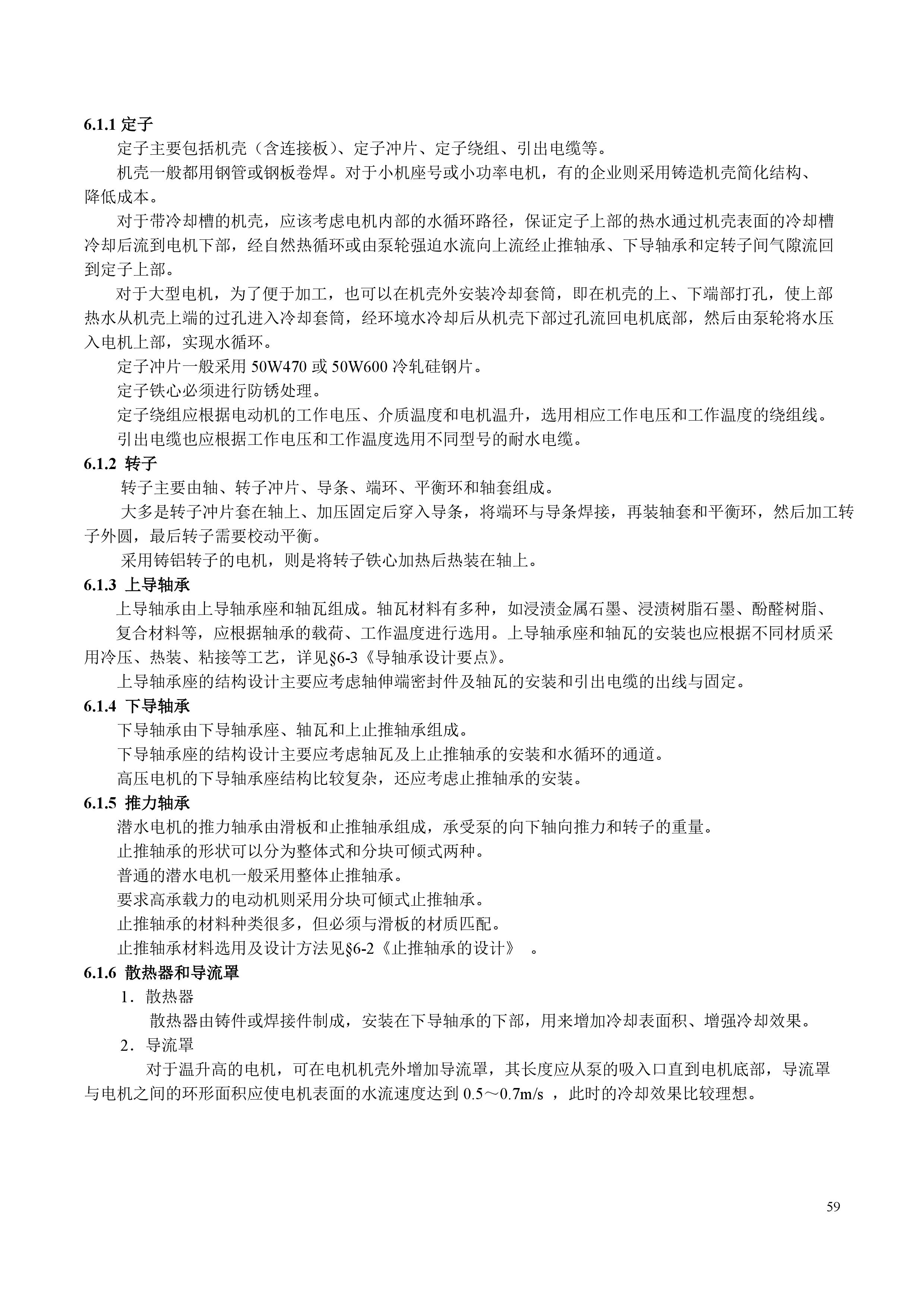
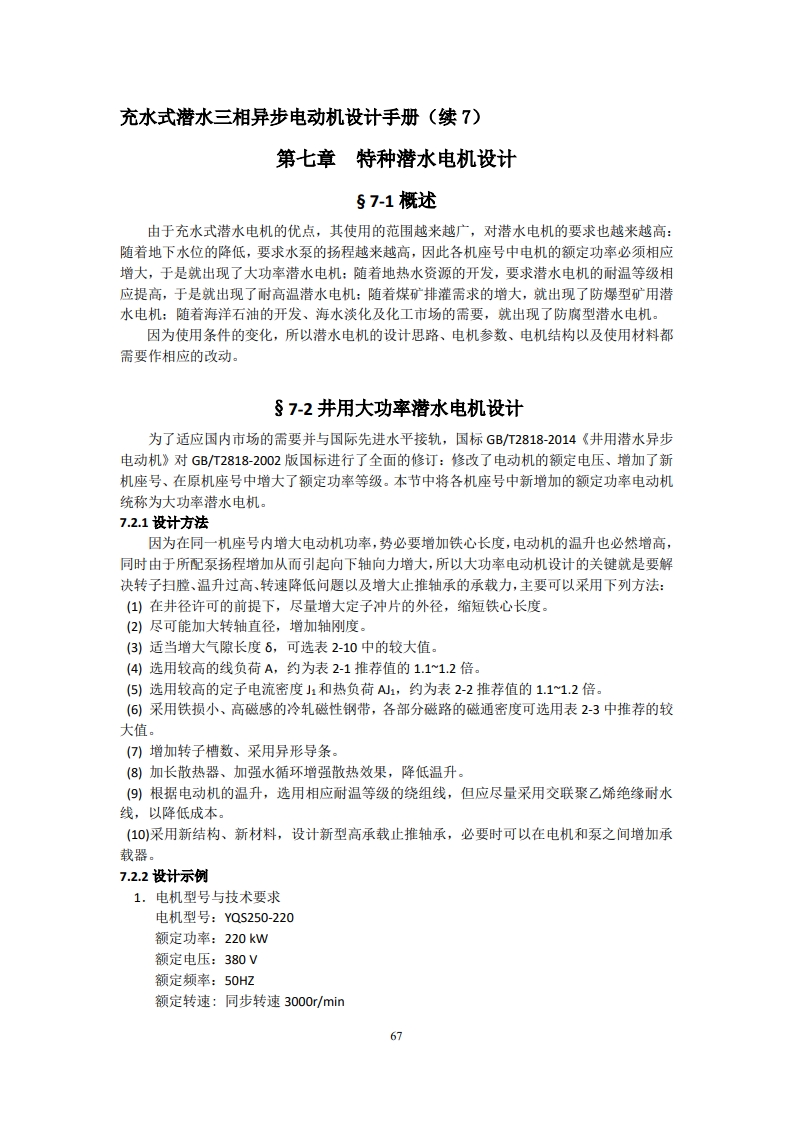
充水式潜水三相异步电动机设计手册(续7) 热门文章

时间:2025-1-21   作者:admin   分类:   浏览:680   编辑   评论:0
时间:2025-1-21   分类:    浏览:680  
1.jpg2.jpg3.jpg4.jpg5.jpg6.jpg

充水式潜水三相异步电动机设计(续6) 热门文章

时间:2022-8-3   作者:admin   分类:   浏览:1320   编辑   评论:0
时间:2022-8-3   分类:    浏览:1320  
潜水电机设计手册3_001.jpg潜水电机设计手册3_002.jpg潜水电机设计手册3_003.jpg潜水电机设计手册3_004.jpg潜水电机设计手册3_005.jpg潜水电机设计手册3_006.jpg潜水电机设计手册3_007.jpg潜水电机设计手册3_008.jpg潜水电机设计手册3_009.jpg

充水式潜水三相异步电动机设计(续5) 热门文章

时间:2021-1-18   作者:admin   分类:   浏览:1711   编辑   评论:0
时间:2021-1-18   分类:    浏览:1711  
43.jpg44.jpg45.jpg46.jpg47.jpg48.jpg49.jpg50.jpg51.jpg52.jpg53.jpg54.jpg

充水式潜水三相异步电动机设计(续4) 热门文章

时间:2020-7-8   作者:admin   分类:   浏览:1834   编辑   评论:0
时间:2020-7-8   分类:    浏览:1834  
39.jpeg40.jpeg41.jpeg42.jpeg

充水式潜水三相异步电动机设计(续3) 热门文章

时间:2019-12-9   作者:admin   分类:   浏览:2048   编辑   评论:0
时间:2019-12-9   分类:    浏览:2048  
28.jpeg29.jpeg30.jpeg31.jpeg32.jpeg33.jpeg34.jpeg35.jpeg36.jpeg37.jpeg38.jpeg

《充水式潜水三相异步电动机设计》(续2) 热门文章

时间:2019-8-7   作者:admin   分类:   浏览:1713   编辑   评论:0
时间:2019-8-7   分类:    浏览:1713  
21.jpg22.jpg23.jpg24.jpg25.jpg26.jpg27.jpg

《充水式潜水三相异步电动机设计》(续1) 热门文章

时间:2019-6-12   作者:admin   分类:   浏览:2086   编辑   评论:0
时间:2019-6-12   分类:    浏览:2086  
15.jpg16.jpg17.jpg18.jpg19.jpg20.jpg

充水式潜水三相异步电动机设计 热门文章

时间:2019-1-2   作者:wanglingzhao   分类:   浏览:2559   编辑   评论:0
时间:2019-1-2   分类:    浏览:2559  

011609075521_0充水式潜水三相异步电动机设计_1.Jpeg011609075521_0充水式潜水三相异步电动机设计_2.Jpeg011609075521_0充水式潜水三相异步电动机设计_3.Jpeg011609075521_0充水式潜水三相异步电动机设计_4.Jpeg011609075521_0充水式潜水三相异步电动机设计_5.Jpeg011609075521_0充水式潜水三相异步电动机设计_6.Jpeg011609075521_0充水式潜水三相异步电动机设计_7.Jpeg011609075521_0充水式潜水三相异步电动机设计_8.Jpeg011609075521_0充水式潜水三相异步电动机设计_9.Jpeg

9.jpg10--.jpg11.jpeg12.jpeg13.jpeg14.jpg

潜水电机止推轴承机械损耗的研究 热门文章

时间:2018-5-3   作者:admin   分类:   浏览:3369   编辑   评论:0
时间:2018-5-3   分类:    浏览:3369  
0503105839081.png0503105839082.png0503105839083.png

返回顶部 后花园 版权所有:潜没电机设计制造专家-王灵沼 站长: admin
  • 文章:11 篇
  • 评论:0 条
  • 微语:0 条
  • 友链:2 个
  • 分类:1 个
  • 标签:0 个
  • 作者:3 人
  • 建站日期:2014-04-24